2021年度海洋工程科学技术奖初审公告

军工资源网 2022年04月27日

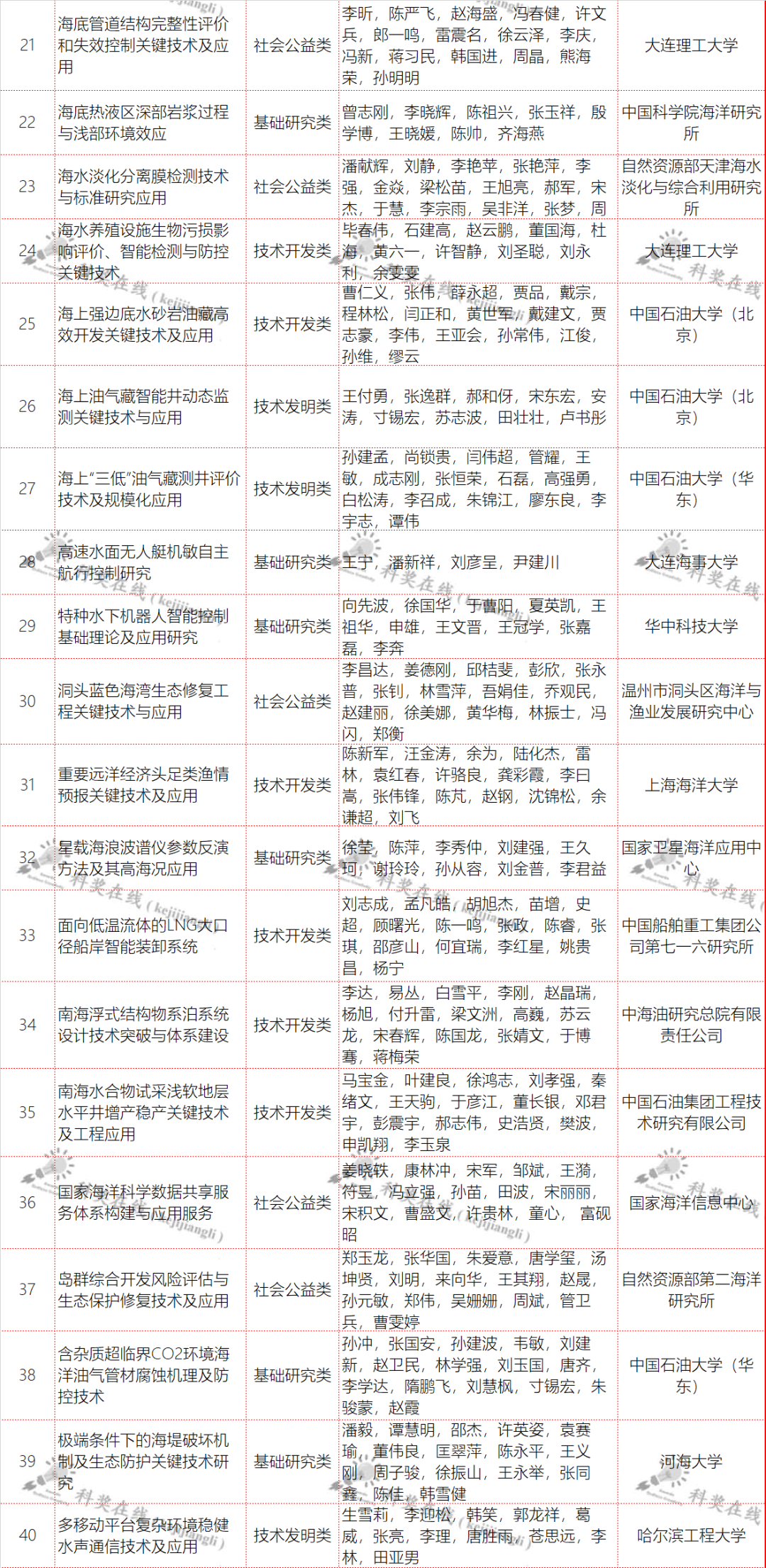
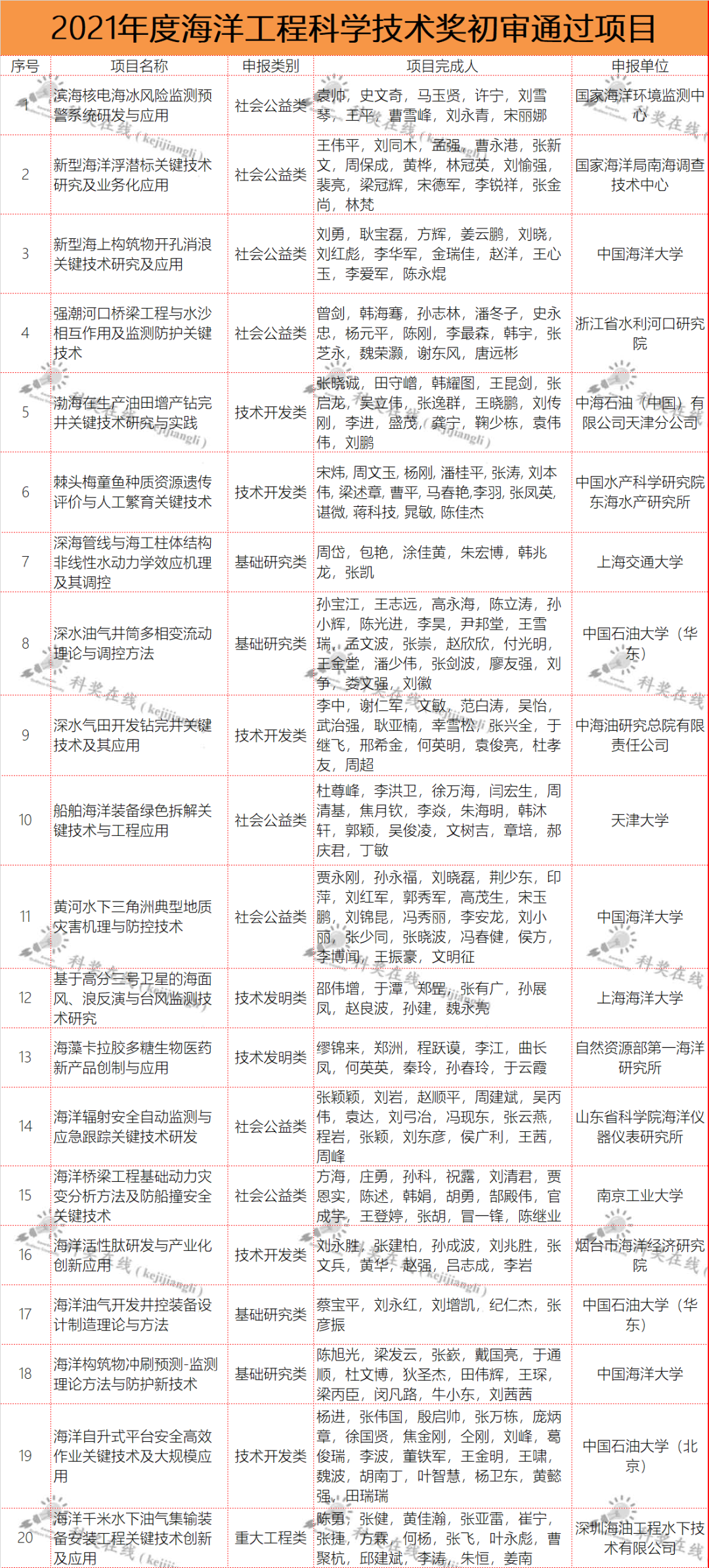
2021年度海洋工程科学技术奖初审工作已经结束,中国海洋工程咨询协会组织全国50名海洋工程各领域评审专家对申报项目进行了评审,共有45个项目通过初审。

图片

图片

图片

网站已关闭

您的网站已到期,请及时续费
联系电话:400-606-1198