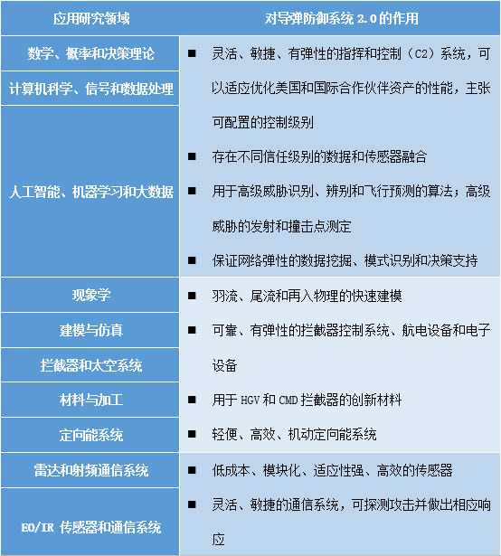
美国导弹防御系统2.0架构解析
军工资源网 2022年06月20日开发新型导弹和改进现有系统
开发能够在中段或末段机动的武器
整合美国和国际合作伙伴的传感器和武器系统,以扩大防御覆盖范围,提高防突袭能力,减轻美国本土的负担 加速开发、测试和部署一个高超声速武器防御架构方案,以及滑翔段和末端防御方案 解决现有武器的最关键缺陷,并维持/提高能力 部署导弹防御架构,应对导弹攻击的所有三个阶段:助推段、中段/滑翔段、末段 与美国国防部和国际伙伴合作开发、测试和部署巡航导弹防御架构方案
末段拦截系统主要包括:爱国者防空系统、标准-6防空系统、末段动能和定向能防御系统、萨德防空系统以及舰载/陆基宙斯盾防空系统。 中段拦截系统主要包括:标准-3系列防空系统、陆基中段拦截器/下一代拦截器以及高超声速武器滑翔段拦截器。 助推段拦截系统主要包括:机载空中防御系统。
末段预警:国土防御雷达、宙斯盾弹道导弹防御SPY雷达以及TPY末段雷达。 中段预警:远程探测雷达。 助推段预警:前沿部署雷达(TPY/SPY)。
末段预警:天基杀伤评估系统(SKA)。 中段预警:高超声速/弹道导弹追踪太空传感器(HBTSS)。 助推段预警:持续过顶红外监视系统(OPIR)。
