前沿新材料:主攻前沿 向“新”而生
军工资源网 2025年09月01日前沿新材料是孕育战略性新兴产业和引领未来科技发展的具有优异性能和特殊功能的材料,具有战略性、先导性和颠覆性,兼具产业带动性强、附加值高的技术特征,潜在应用在新一代信息技术、航空航天装备、高端医疗装备等多个领域。
发展前沿新材料产业意义重大,是决定高端制造和国防装备水平的关键因素。前沿新材料大多处于研发或产业化初期阶段,一旦实现规模化应用,将会产生变革性的影响,催生新的产业模式,是构建新的增长引擎的重要切入点。
为赢得前沿新材料的先发优势,应不断加强前沿新材料的基础和应用研究,提升规模化和高水平应用技术,从更广范围考虑前沿新材料科技协同创新体系构建。突破一批产业化应用技术,加强前沿新材料的前瞻布局,形成一批具有广泛带动性的创新成果。
着眼未来的新材料
前沿新材料是由于基础领域和制造领域重大突破而出现或正在发展中的具备超越传统材料性能甚至反传统性能,并可能对制造业、国防、民生及新材料发明理念等产生革命性影响的、具有重大应用前景的新材料。发展前沿新材料产业意义重大,是决定高端制造和国防装备水平的关键因素。
比如,AI领域用前沿新材料是为满足AI及与其交叉融合的产业发展需要而开发的新材料,具有结构多功能化、功能智能化的特点;综合性能、对环境的感知、处理及响应能力优于传统材料,分为智能高分子材料、轻质功能化金属材料、机敏复合材料等。
深空探测领域用前沿新材料是使深空探测器适应外太空、行星大气层及行星地表的超低温、强辐射、高真空、零(微)重力等多种复杂服役环境的材料,分为新一代热防护烧蚀材料、热管理材料、低温润滑材料、防尘/自清洁材料、缓冲吸能材料等。
新能源领域用前沿材料要求转换率高、安全性高、结构稳定性高、使用寿命长、热电材料、压电材料、电致发光材料、化学能—电能转换材料、磁能—机械能转换材料等。
新材料领域发展的同时,可为新一代信息技术、新能源、人工智能(AI)等关键领域发展带来新机遇。当前,国际新材料界重点关注量子信息材料、超导材料、智能仿生材料、超材料、石墨烯及其他二维材料、液态金属、高熵合金、极端环境用材料、3D打印材料等。
整体来看,全球前沿新材料产业发展不均衡,长期积累形成国家/地区间高科技产业、高端制造业的差异,不可避免地延续至前沿新材料产业基础能力的形成过程,导致目前全球前沿新材料产业三级梯队的竞争格局:美国、日本、欧洲等发达国家和地区处于第一梯队,在前沿新材料的研发实力、产业基础能力、市场占有率等方面具有明显优势;中国、韩国、俄罗斯处于第二梯队,正在高速发展;印度、巴西等国家处于第三梯队,正在奋力追赶。
中国必须抢占战略制高点
在培育前沿新材料战略性新兴产业集群行动计划等产业政策的产业政策的促进下,我国前沿新材料产业发展势头良好,但存在重大原始创新能力不足,部分关键核心技术、关键原辅助材料、核心装备、高端检测检验仪器等受制于人的问题。
我国2019年新材料产业总产值为4.5万亿元,预计2022年将达到7.5万亿元,复合增长率高达18.72%。其中,特种金属功能材料、现代高分子材料和高端金属结构材料在产业结构中占比较高,分别为32%、24%和19%,前沿新材料仅占总额的3%。
目前来看,很多催生新兴产业的新材料主要来自国外,比如,信息技术产业—大尺寸硅片、新型显示材料、远红外探测材料、中红外激光晶体、特种光纤等光/微电子材料等,现代航空、高铁、汽车等交通业,高温合金、轻合金、碳纤维增强树脂基复合材料等。像波音787梦想客机的复合材料用量高达50%,整机减重超过20吨和油耗降低20%以上。
深空探测是航天事业的重要组成部分,但平台规模小、材料用量少、性能要求高、技术难度大。尽管我国在深空探测领域前沿新材料产业具有较强的能力,保障了一系列深空探测与空间科学重大任务实施,但深空探测前沿新材料科技创新基础能力有所欠缺,核心能力仍处在“跟跑”阶段。
玻璃纤维蜂窝填充酚醛树脂烧蚀材料、酚醛树脂浸渍碳基体烧蚀材料等热防护烧蚀材料、纳米气凝胶、智能热控涂层等热管理材料均由发达国家率先提出,仅有超疏防尘材料等少数材料由我国科学家推动发展。关键材料的性能和产能还有待提高,如空间结构广泛应用的高强高模、超高模量碳纤维亟需突破关键技术指标并建立自主生产能力。
引领材料自身发展的标志性新材料都还缺少中国身影:因瓦合金和艾林瓦合金、半导体材料、超导材料、合成塑料及高分子、催化剂、液晶和聚合物、富勒烯和石墨烯、光纤……
重点前沿材料产业涉及近30种主要原辅材料,石墨烯、丙烯腈、稀土矿、钛铁矿、锂电池负极材料、卤素钙钛矿、稀土金属及氧化物、铟、镓、硒等自主可控(90%以上可自主保障),生物感知凝胶、酚醛树脂、光卤石等安全可控(70%以上可自主保障),铝土矿等对外依赖度大(50%以上依赖进口),光刻胶、晶圆、电子特气、光掩膜、湿电子化学品、高纯铁氧体、高纯金属微粒、锂、镍、钴、发光二极管(LED)外延片及芯片、材料数据库等对外依赖度极大(80%以上依赖进口)。
在重点前沿新材料的主要基础制造工艺中,激光刻蚀、高效低成本金属熔体增材制造、铸造、塑性加工成形、金属层状复合材料短流程制备加工、耐烧蚀热防护材料制造及数据挖掘等达到了国际先进水平,但第三代碳纤维复合材料制造、光刻、锂离子电池生产、热电材料制备等与国际先进水平仍有差距。
在重点前沿新材料产业关键核心技术中,中国铝业股份有限公司、清华大学、北京航空材料研究院分别在铝电解技术、类脑计算、钛合金精密铸造方面达到了国际先进水平;南大光电材料股份有限公司、华为技术有限公司、中芯国际集成电路制造有限公司、长电科技股份有限公司、亚联高科股份有限公司、杉杉能源有限公司、北京科技大学、中国科学院金属研究所分别在光刻机核心技术、芯片设计制造、高端芯片封装技术与装备、LED外延材料、锂电池材料制备技术、制氢与储氢技术、材料基因工程前沿共性技术、智能制造技术方面处于国内优势地位,但与国际先进水平仍有差距。
在重点前沿新材料产业核心基础装备中,面光源制造设备、智能制造设备达到了国际先进水平,但大型及精密锻造设备、多晶硅提纯设备、燃料电池检测设备等与国际先进水平仍有差距。光刻机光源、光刻机镜头、脑机接口、高性能滤波器、掩膜版等关键基础零部件/元器件,扫描电镜、透射电镜、高端示波器等主要基础检验检测仪器,高通量计算软件、工程设计中的计算机辅助工程(CAE)等材料产业基础工业软件都与国际先进水平存在明显差距。
重点发展方向
革命性新材料的发明、应用一直引领着全球的技术革新,推动着高新技术制造业的转型升级,同时催生了诸多新兴产业。在发挥前沿新材料引领产业发展方面,我国的自主创新能力严重不足,迫切需要在3D打印材料、超导材料、智能仿生与超材料、石墨烯等新材料前沿方向加大创新力度,加快布局自主知识产权,抢占发展先机和战略制高点。
《中国制造2025》明确提出,到2020年,积累一批前沿新材料核心技术专利,部分产品实现量产,在关键领域实现应用示范。到2025年,实现前沿新材料技术、标准、专利等有效布局;前沿新材料取得重要突破并实现规模化应用,部分领域达到世界领先水平。
2017年2月,《新材料产业发展指南》提出,以石墨烯、金属及高分子增材制造材料,形状记忆合金、自修复材料、智能仿生与超材料,液态金属、新型低温超导及低成本高温超导材料为重点,加强基础研究与技术积累,注重原始创新,加快在前沿领域实现突破。积极做好前沿新材料领域知识产权布局,围绕重点领域开展应用示范,逐步扩大前沿新材料应用领域。
该指南还提出,布局一批前沿新材料。把握新材料技术与信息技术、纳米技术、智能技术等融合发展趋势,更加重视原始创新和颠覆性技术创新,加强前瞻性基础研究与应用创新,制定重点品种发展指南,集中力量开展系统攻关,形成一批标志性前沿新材料创新成果与典型应用,抢占未来新材料产业竞争制高点。
《中国制造2025》重点领域技术路线路进一步明确,3D打印用材料、超导材料、智能仿生与超材料、石墨烯材料等4大重点发展方向。
1.3D打印用材料
2. 超导材料
3.智能仿生与超材料
4.石墨烯材料
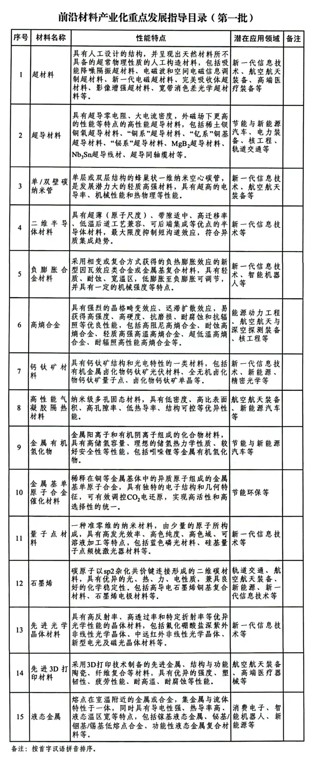
2021年12月31日,工信部发布发布《重点新材料首批次应用示范指导目录(2021年版)》,其中包括海洋微生物清净节能剂、3D打印有机硅材料、电子线路板片等在内的24种前沿新材料。 2023年8月28日,工信部、国资委联合发布《前沿材料产业化重点发展指导目录(第一批)》,超材料、超导材料等15种前沿材料入选,这些材料具备工程化产业基础,有望成为率先批量产业化的前沿材料。 地方层面,2020年9月25日,广东省科学技术厅等五部门发布关于印发《广东省培育前沿新材料战略性新兴产业集群行动计划(2021-2025年)》的通知,提出到2025年,建立起自主创新能力强、技术特色明显、规模化程度高、产业配套齐全、全国领先的产业体系,基本建成世界级前沿新材料创新中心、具有全球重要影响力的研发和制造高地。 建设材料强国,打造“大国筋骨”,是一个决定国家前途命运的重大问题。作为一个超级大国,立足国情全方位、多层次的实现技术创新,持之以恒、坚韧不拔地走下去,是建设材料强国的最强对策。
